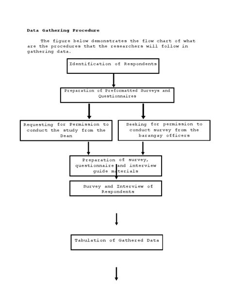
data gathering procedure for case study
data gathering procedure for case study. There are some references to data gathering procedure for case study in this article. If you are looking for data gathering procedure for case study you've came to the right place. We have posts about data gathering procedure for case study. You can check it out below.
No posts matching the query: data gathering procedure for case study. Show all posts
No posts matching the query: data gathering procedure for case study. Show all posts
Subscribe to:
Comments (Atom)
