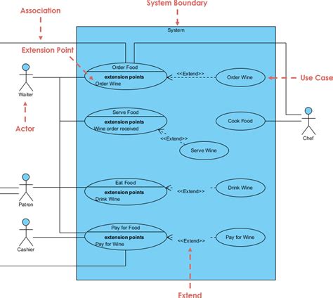
use case diagram example with extend and include
use case diagram example with extend and include. There are some references to use case diagram example with extend and include in this article. If you are looking for use case diagram example with extend and include you've came to the right place. We have posts about use case diagram example with extend and include. You can check it out below.
No posts matching the query: use case diagram example with extend and include. Show all posts
No posts matching the query: use case diagram example with extend and include. Show all posts
Subscribe to:
Comments (Atom)
